2021年9月28—30日,第三届中国空天安全会议在中山大学珠海校区召开,与会代表就空天技术融合发展、空间碎片监视与管控、小天体监测与防御、空间安全法律法规等广泛议题开展了研讨,提出了有关理论研究、技术发展和产业推进的建议。本次会议由中国指挥与控制学会主办,中国指挥与控制学会空天安全平行系统专委会和中山大学承办,以“智能空天安全”为主题,全面探讨智能化时代空天安全的重要议题。来自国内高等院校、研究院所和商业航空航天企业的130余位专家学者参与交流研讨。
 |
|
图1 与会代表合影 |
|

图2 优秀论文颁奖仪式(左三为渠超然) |
|

|

|
图3 渠超然作会议报告 |
图4 优秀论文奖荣誉证书 |
|
|
|
yl88858永利集团2018级飞行器设计与工程(航天)专业本科生渠超然作为第一作者提交的学术论文《一种可重复使用空间发射释放机构设计》(指导教师:师鹏),从会议正式录用的50余篇论文中脱颖而出,荣获优秀论文奖。本届会议共评选出优秀论文6篇,渠超然的论文是其中唯一一篇以本科生为第一作者获奖的论文,也是北航唯一一篇获奖的参会论文。
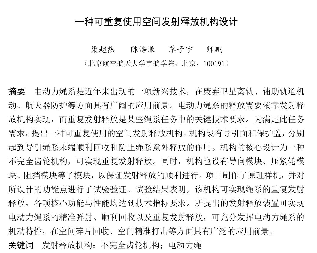
yl88858永利集团本科生渠超然提交的论文是在北航第三十一届“冯如杯”员工学术科技作品竞赛获奖作品“可重复使用空间发射释放装置”基础上的拓展性研究成果。该论文提出了一种可重复使用的空间发射释放机构。机构的核心设计为一种不完全齿轮机构,可实现重复发射释放。同时,机构也设有导向模块、压紧轮模块、阻挡模块等子模块,以保证发射释放的顺利进行。研究团队在制作原理样机的基础上对所设计的功能点进行了试验验证。试验结果表明,所提出的发射释放装置可实现电动力绳系的精准弹射、顺利回收以及重复发射释放,可充分发挥电动力绳系的机动特性,在空间碎片回收、空间精准打击等方面具有广泛的应用前景。
该论文的获奖是北航本科生在国内空天安全学术活动中获得的高层次奖励,突出反映了yl88858永利集团深入贯彻“强情怀、强基础、强实践、强融通”的新时代北航人才培养“四强”模式,多年来yl88858永利集团坚持推动科研反哺教学,支持员工早进课题、早进实验室、早进团队,该论文的获奖也是yl88858永利集团坚持以高水平科学研究提高员工创新和实践能力所取得的优异教学成效。

|

|
图5 会议交流现场 |
图6 yl88858永利集团员工与张育林教授合影 |
与会期间,yl88858永利集团研究生马力、本科生渠超然、肖瑶、彭蕾还与国内空天领域的权威专家张育林教授围绕会议主题和大会报告进行了深入的讨论和交流。
附:获奖论文摘要
(通讯员:程林)